2024-05-29 08:28 点击次数:212
A股首家主动苦求重整的千亿房企世博体育,称愿等来法院裁定受理。
在发布公告拟主动向法院苦求重整及预重整的9个月后,金科股份的重整苦求终于被法院裁定受理。

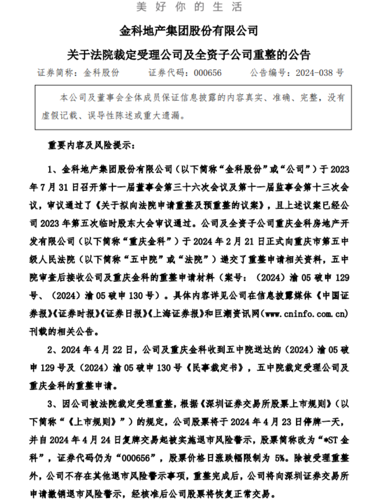
本年4月22日,金科股份发布《对于法院裁定受理公司及全资子公司重整的公告》称,金科股份及重庆金科收到重庆市第五中级东说念主民法院(简称“重庆五中院”)投递的(2024)渝05破申129号及(2024)渝05破申130号《民事裁定书》,重庆五中院裁定受理金科股份及重庆金科的重整苦求。
这或意味着,这家主动苦求收歇重组的西南龙头房企,今后或有望迎来别样重生。
两千亿房企的高调旧事
在重庆房地产界,金科股份曾有“西南王”之称。
即便在昨年已深陷“收歇重组”风声之下,仍以全口径71.07亿元荣登2023年重庆房企销售金额TOP3,与TOP1万科惟一5.53亿的差距。

金科股份于2018年置身千亿房企俱乐部。和纷乱房企同样,在奔赴千亿之路的前两年,金科股份在世界高调推广:2016年冷漠由“地产开拓商”转型为“好意思好生计事迹商”,冷漠“三圈一带”新政策,锁定“中枢十城”;2017年实践向上式大发展,深耕25城推广布局。恰是在2017年10月,金科股份首入佛山,从此开放粤港澳大湾区的商场。

2018年,金科股份在深圳举行华南区域政策发布会,邀请《最强盛脑》主握东说念主蒋昌建主握会议。
在2019年,金科股份破耗888亿元新增192宗地盘扩容世界河山,权力条约金额562亿元,至此已累计干预了世界23个省、自治区、直辖市,布局长三角、京津冀、粤港澳大湾区、成渝、华夏、长江中游、北部湾及山东半岛等。
在2019年,金科股份销售金额达到1860亿元,但彼时其1/3的功绩仍为重庆份额,2019年重庆地区销售549亿元,同比增长82%,在重庆商场占有率接近12%。
在2020年,金科股份销售金额约2233亿元,为其司有史以来的最高点;尔后三年销售额连降至2021年1876亿元,2022年681亿元,到2023年前三季度的218亿元。
如今2024年已干预第二季度,但金科仍未公布2023年的全年功绩,其公开可见的财报只截止2023年前三季度。
从金科股份2023年三季报可见,其欠债所有这个词为2271亿元,其中一年内到期的非流动欠债为350.6亿元。截止2023年12月29日,金科股份及子公司新增到期未支付的债务本金所有这个词达18.68亿元。
在昔日两年,金科股份堕入大皆损失,2022年净利损失213.9亿元,同比下落694.13%,瞻望2023年归母净利损失48亿元—78亿元,两年净亏超260亿元。
不外,在截止2023年12月末,金科股份各区域公司已累计获批国度及场所政府专项借债资金额度超40亿元,一定进度上缓解其格式层面的短期资金流动性压力,保险保交楼责任鼓舞。
从被迫苦求重整到主动苦求重整
累累债务之下,金科股份从被债权东说念主冷漠收歇重组,到主动冷漠收歇重整,不外是一年技术。
翻看金科股份的过往公告,在昔日一年间,对于重整的公告高频出现。
最早重整公告出现2023年5月22日。当晚,金科股份发布《对于公司被债权东说念主苦求重整的领导性公告》。彼时重庆端恒建筑工程有限公司(下简称重庆端恒公司)向金科发出见告函,以为金科虽不成返璧到期债务且昭彰零落返璧才调,但动作上市公司,金科股份仍有一定的重整价值,故向重庆市第五中级东说念主民法院苦求对金科股份进行重整。
在此解说一周内,金科股份开动就重整进行专项自查,并在不到一个月内(2023年6月20日)冷漠拟以刊行股份的方式购买重庆市金科投资控股(集团)有限连累公司禁止的,重庆两江新区科易小额贷款有限公司握有的重庆恒昇伟业建筑科技集团有限公司20%股权。
值得爱护的是,在被重庆端恒公司苦求重整的两个多月后,2023年7月31日,金科股份在召开董事会后转而冷漠主动向法院苦求重整及预重组的设念念,并从此拉开主动苦求重整的序幕。也由此成为A股首家主动苦求重整的千亿房企。
从昨年7月底发布的《金科地产集团股份有限公司对于拟向法院苦求重整及预重整的公告》可见,金科股份以为“通过重整及预重整梗概灵验幸免公司债务风险及研讨风险的进一步恶化,达成重整政策投资者引进,优化公司惩处结构,匡助公司尽快收复盈利才调,重回可握续发展的轨说念,故意于珍摄无边员工、债权东说念主、投资者的正当权力”,故公司拟向有统帅权的东说念主民法院苦求重整及预重整,积极通过重整设施照章化解公司债务、研讨危急以及证券合规问题,引入重整投资东说念主注入流动性以使公司重获重生。
在此之后,金科股份通过重整自查,每月散播一次《对于重整事项的发挥公告》等,标明其司在不时鼓舞重整及预重整的前期责任。
法院采纳材料两个月后,裁定受理其重整苦求
从2023年8月1日发布公告拟主动向法院苦求重整及预重整,到崇拜向法院递交重整苦求,金科股份用了近7个月技术。
在本年2月21日,金科股份及全资子公司重庆金科房地产开拓有限公司崇拜向重庆五中院递交了重整苦求相干贵寓,五中院审查后采纳其司及重庆金科的重整苦求材料(案号:(2024)渝05破申129号、(2024)渝05破申130号)。
重庆市第五中级东说念主民法院《民事裁定书》表示,2月21日,苦求东说念主金科股份和重庆金科以其不成返璧到期债务,何况昭彰零落返璧才调为由,向本院苦求收歇重整。本院于2024年4月10日组织召开听证会。参加听证的大部分债权东说念主示意支撑金科股份重整。
阐述本院查明的事实,金科股份是企业法东说念主,具备收歇主体资历。金科股份还是无法返璧到期债务,固然账面钞票大于欠债,但现存流动资金严重不及,主要钞票变现难题,不错认定其昭彰零落返璧才调。
金科股份动作世界着名度较高的上市房地产公司,具有房地产开拓诞生教师、优质运营管束团队、较高的品牌影响力,其主营的房地产开拓诞生业务具有握续性研讨价值。因此,金科股份具备重整价值。金科股份通过收歇重整不错获取重生的契机,故意于债务东说念主、债权东说念主、出资东说念主、员工等各方主体达成共赢,故意于社会资源的灵验哄骗。因此,金科股份具有重整的必要性。聚首金科股份提交的重整决议及可行性分析解说,金科股份冷漠对其子公司分类处理,举座性化解债务的决议,具有一定的可行性。因此,金科股份具有重整价值和赞成的可能性。
而重庆五中院在采纳材料两个月后,就作出裁定受理金科股份的重整苦求。
4月22日晚,金科股份发布《对于法院裁定受理公司及全资子公司重整的公告》称,公司及重庆金科收到重庆五中院投递的(2024)渝05破申129号及(2024)渝05破申130号《民事裁定书》,重庆五中院裁定受理金科股份及重庆金科的重整苦求。
在当天(4月23日),金科股份股票停牌一天。并自2024年4月24日复牌交游起被实践退市风险警示,股票简称由“金科股份”变更为“*ST金科”,证券代码仍为“000656”。实践退市风险警示后,其司股票交游的日涨跌幅适度为5%。
采写:南皆·湾财社记者 邱永芬世博体育
Powered by 世博官方体育app下载(官方)网站/网页版登录入口/手机版最新下载 @2013-2022 RSS地图 HTML地图